您当前的位置:四川省党委(党组)中心组  >  四川  

四川10日无新增新冠肺炎确诊病例 新增这3个地方为低风险县

2020-03-11 09:11:31
来源:四川新闻网
编辑:粟蓓

四川省各市(州)确诊病例情况表

11日,四川新闻网记者从四川省卫健委获悉,3月10日0-24时,我省新型冠状病毒肺炎无新增确诊病例,新增治愈出院病例14例,无新增疑似病例,无新增死亡病例。

截至3月11日0时,我省累计报告新型冠状病毒肺炎确诊病例539例,涉及21个市(州)。

四川省新冠肺炎累计病例曲线图

四川省新冠肺炎每日新增确诊病例变化曲线图

(确诊患者信息详见各市<州>卫生健康委官微或官网每日发布)

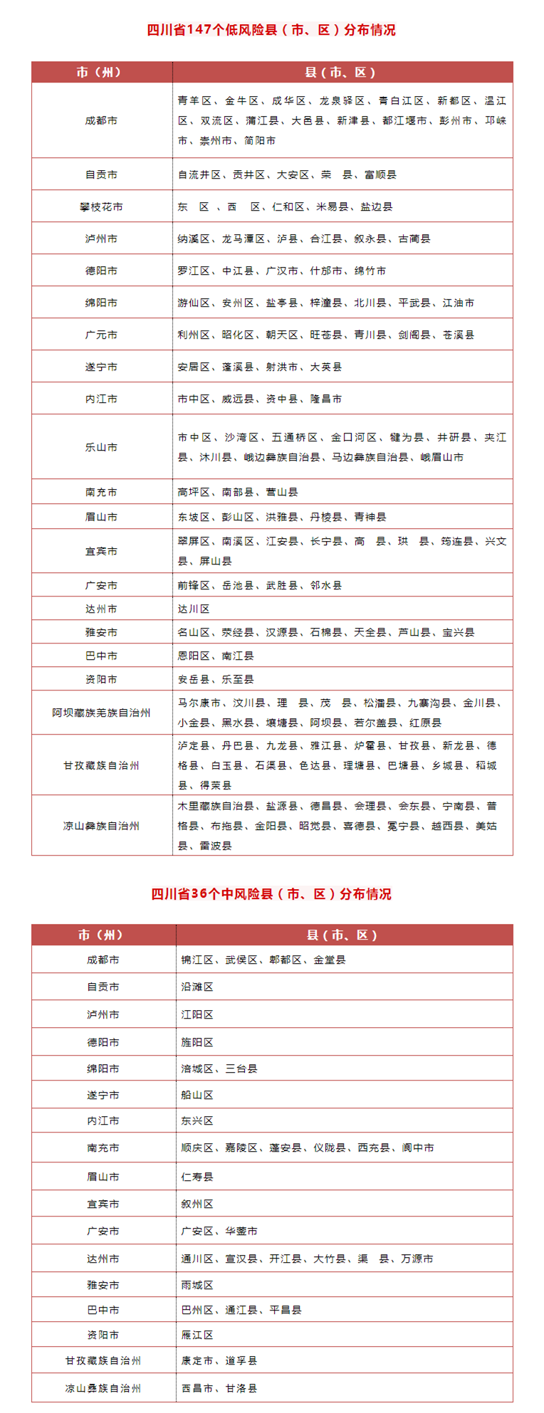
全省现有无现症病例区(低风险县<市、区>)147个、散发病例区(中风险县<市、区>)36个,无社区暴发和局部流行区(高风险县<市、区>)(过去24小时新增邛崃市、高坪区、安岳县为低风险县<市、区>)。

低中风险县(市、区)分布情况

539名确诊患者中,正在住院隔离治疗52人,已治愈出院484人,死亡3人。

现有疑似病例2例。

当日解除医学观察44人,现有278人正在接受医学观察。

数据均截至3月11日0时。

(图由四川省卫健委提供)