首页
要闻
四川
学习动态
学习选编
学习天地
实践观察
学习集锦
登录
您当前的位置:
四川省党委(党组)中心组
>
焦点图
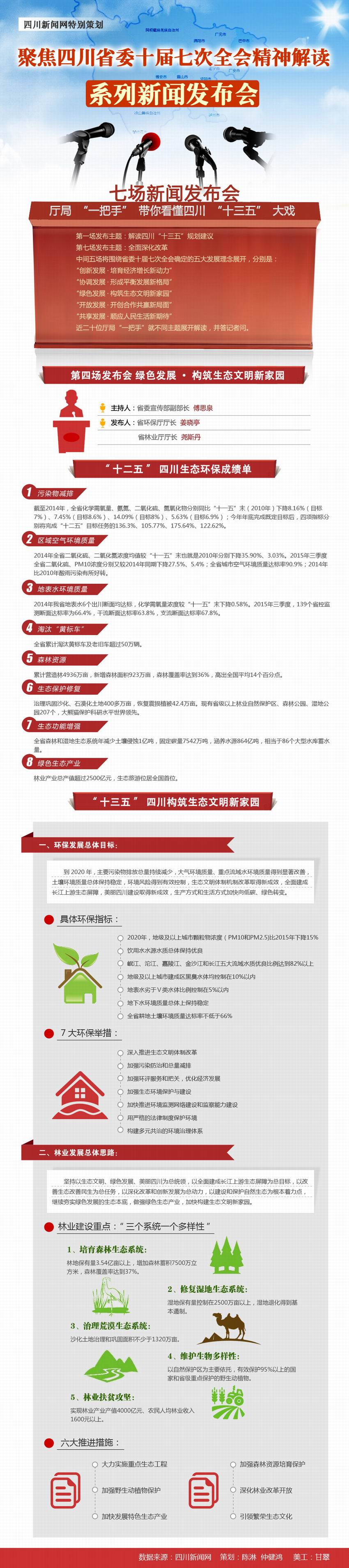
四川省委十届七次全会精神解读系列新闻发布会之绿色发展
2015-12-09 16:31:45
来源:四川新闻网
编辑:徐佳