您当前的位置:四川省党委(党组)中心组  >  四川  

四川出台疾病防控救治能力提升三年行动方案

2020-07-10 10:20:13
来源:四川新闻网
编辑:周濛

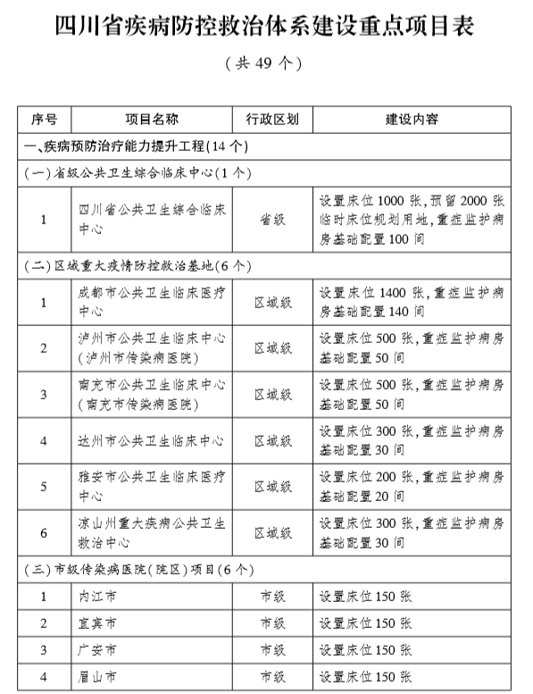
部分项目表

部分重点项目表

四川新闻网成都7月9日讯(记者 李丹)9日,四川新闻网记者从四川省人民政府官网获悉,四川省人民政府办公厅印发《四川省疾病防控救治能力提升三年行动方案(2020—2022年)》指出,到2022年底,全省医疗卫生资源投入结构进一步优化,疾病防控救治设施设备条件明显改善,实现重大传染病快速检测能力县(市、区)全覆盖,传染病医院或传染病区市(州)全覆盖,初步形成高效统一、上下联动、全域共享的指挥调度机制,基本建成全面覆盖、区域协同、快速反应、保障有力的疾病防控救治体系。到2025年底,力争建成西部领先、功能完备的区域性公共卫生救治中心,形成优质高效的现代化疾病防控救治体系。

强化公共卫生应急防控救治能力

每个市(州)本级至少配置10个P2实验室

《方案》指出,四川将建设省级公共卫生综合临床中心,布局全省区域重大疫情防控救治基地,填平补齐市、县传染病区(科)短板,优化基层医疗卫生机构流线设计,构建“分层级、分区域”各有侧重、“省—市—县—基层”医疗卫生机构有序衔接的重大疫情救治体系,重点实施疾病预防治疗、实验检验研究、重症医疗救治、紧急医学救援、基层预防控制、中医药预防救治等六大能力提升工程,涉及重点项目49个(含打捆项目),预计总投资130亿元,全面提升全省疾病防控救治能力和重大疫情快速反应及有效处置能力。

实施疾病预防治疗能力提升工程方面,《方案》指出,将建设四川省公共卫生综合临床中心,统筹规划建设区域重大疫情防控救治基地,完善市(州)级疫情防控救治网络,填平补齐县级传染病科建设短板。

实验检验研究能力提升工程方面,四川将加强疾病防治科研能力建设,强化疾病防治快速检验能力建设。加快推进生物安全三级实验室建设,每个市(州)本级至少配置10个P2实验室(含P2+),每个县(市、区)至少配置4个P2实验室,配备微生物质谱鉴定系统等设备,形成24小时内完成禽流感、鼠疫、中东呼吸综合征、艾滋病等重大传染病快速检测的能力。

实施重症医疗救治能力提升工程方面,将提升医疗机构危急重症救治能力。依托现有资源,完善市(州)独立传染病院区负压病房设施,配置负压救护车。

实施紧急医学救援能力提升工程方面,将建立省级公共卫生应急指挥系统,加强省级和区域性医用物资周转储备,完善重大疫情防控救治能力培训体系,提高医疗卫生行业平战转换能力。新建、在建大型世界大学生运动会场馆可结合平战转化需要,适当调整完善设计方案。

《方案》指出,四川将实施基层预防控制能力提升工程,填平补齐县域综合医疗卫生服务短板,加强基层医疗卫生机构防控能力建设。加强社区医院和达到国家“优质服务基层行”推荐标准的基层医疗机构建设,改扩建发热门诊、发热病房、中医馆等业务用房。

此外,还将实施中医药预防救治能力提升工程。规划建设四川省重大疫情中医药救治基地。依托成都中医药大学附属医院(四川省中医院),聚合成都中医药大学、四川省中医药科学院等中医药教育、科研优势,搭建中医药医疗服务、科学研究、人才培养平台,建设成为面向全国、辐射西部的重大疫情中医药救治基地。

健全疾病防控救治保障制度

支持商业保险机构优化重大疾病保险等健康保险产品供给

《方案》指出,四川将健全疾病防控救治保障制度。在加强公共卫生法治建设上,根据国家立法情况,结合四川省实际,强化公共卫生法治保障,适时制定完善公共卫生安全应急管理、传染病防治、生物安全风险防控和治理等方面地方性法规或规章。

完善科研管理服务机制上,完善关键核心技术攻关制度,优化人口健康、生物安全等领域科研力量布局。加大卫生健康领域科技投入,健全国内外合作交流机制,加快推进生命科学领域基础研究和医疗健康关键核心技术突破,增强疫病防控和公共卫生领域战略科技力量和战略储备能力。

扩大公共卫生人才供给上,大力发展四川省公共卫生学历教育和在职教育,加强疾病预防控制技能和公共卫生医师、中医温病学医师教育培训,实施医学类本专科院校能力提升工程。健全全口径公共卫生职业人员培养、准入、使用、待遇保障、考核评价和激励机制。完善全科医生培养、分级诊疗等制度,加强公共卫生监督执法队伍业务培训和分级管理。

健全应急物资保障机制上,优化全省重要应急物资特别是医用物资产能布局和技术储备,建立健全生产、流通、使用分段储备机制,落实应急物资储备属地责任,构建省、市、县三级联动的应急物资储备保障格局。

完善医疗保险和救助制度上,完善重大疫情医疗救治费用保障机制,确保在突发疫情等紧急情况下医疗机构先救治、后收费。健全重大疫情医疗救治医保支付政策,完善异地就医直接结算制度。探索建立特殊群体、特定疾病医药费豁免制度。统筹医疗保障基金和公共卫生服务资金使用。支持商业保险机构优化重大疾病保险等健康保险产品供给,增强产品吸引力和保障能力。

此外,还将建立中西医高效协同机制。健全中医药第一时间参与重大疫情响应机制,建立完善中西医结合救治工作机制和中西医联合会诊制度,开展中西医协同攻关,推动中医药深度介入医疗救治,实现中西医结合、中西药并用,推广实施中西医结合“有机制、有团队、有措施、有成效”医疗模式。

图据四川省人民政府官网