您当前的位置:四川省党委(党组)中心组  >  四川  

四川省政府拟取消和暂停行使25项罚款事项

2022-03-22 09:55:44
来源:川观新闻
编辑:张琳

3月21日,川观新闻记者从司法厅网站获悉,为增强立法的公开性和透明度,提高立法质量,司法厅将《四川省人民政府关于取消和暂停行使一批罚款等事项的决定(征求意见稿)》公布,征求社会各界意见,时间截至4月2日。

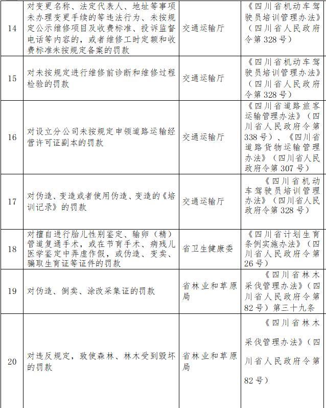
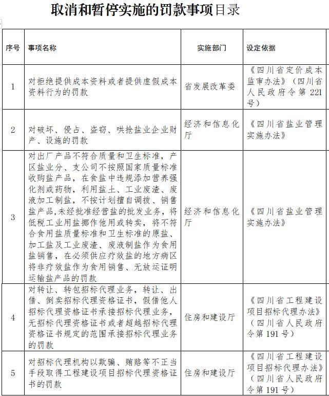
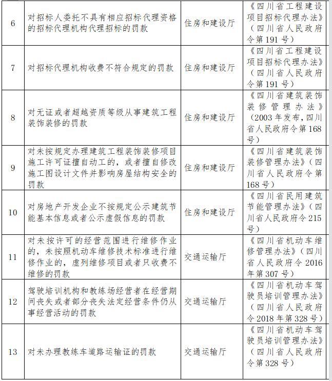
据了解,我省对省政府规章设定的罚款事项进行了全面清理。经清理,目前省政府规章设定罚款事项共177项,涉及22个省级部门74部省政府规章,省级有关部门建议取消不合理罚款事项19项,调整6项。

汇总所有意见建议后,《四川省人民政府关于取消和暂停行使一批罚款等事项的决定(征求意见稿)》决定取消和暂停行使25项罚款事项,其中取消19项,暂停行使6项。罚款事项取消和暂停行使后,依照法定程序修订相关省政府规章。

修改意见建议可通过信函、邮件等方式反馈,信函寄至:四川省司法厅行政执法协调监督局,邮编:610015;电子邮件发送至:sfzbjdc@163.com。